Ignition Fault On Worcester Boiler at Jeannie Cadet blog

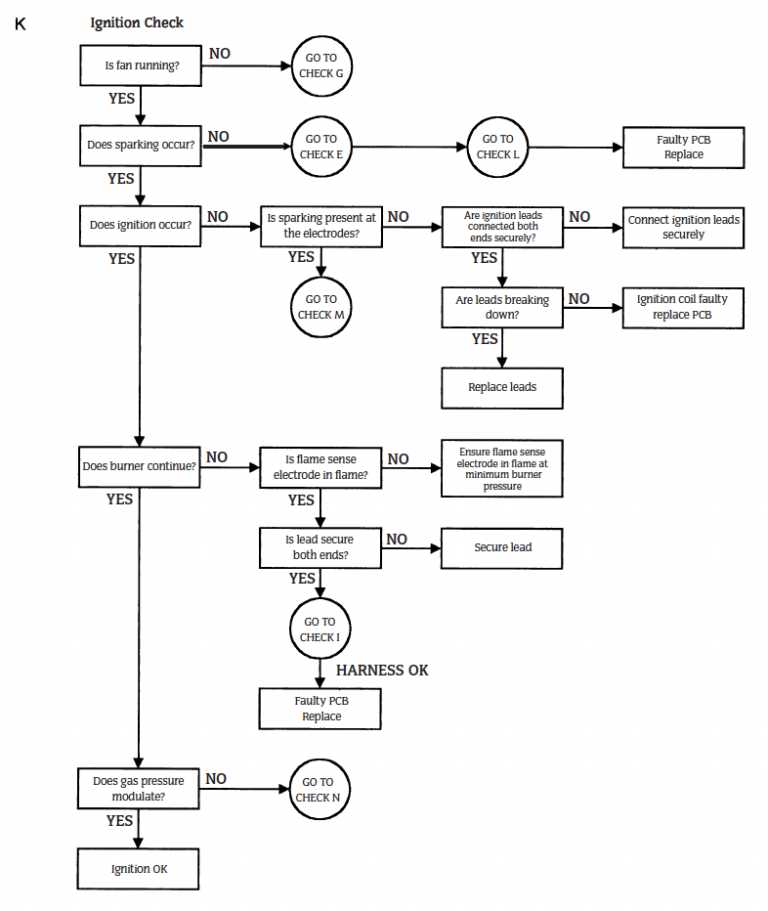
Ignition Fault On Worcester Boiler. common fault 1: the ea 227 error code on worcester bosch boilers indicates that there is a problem with detecting a flame. Immediate action is required to resolve fault 227 for boiler safety and functionality. If this code appears on your display panel, it means that the boiler attempted to ignite four times before waiting for 30 seconds and then trying again. the ea fault code on your worcester boiler signifies an ignition problem. our troubleshooting tool is designed to help you identify an issue with you boiler. if your worcester bosch boiler is displaying the ea 227 error code, this typically indicates a problem with the boiler’s ignition, which could be caused by a frozen condensate pipe blockage among other issues. By answering some simple questions we. If your boiler boiler goes through its usual sequence, where you hear. there are plenty of reasons a worcester boiler (or any boiler, really) may not fire up, but most have to do either with gas supply, ignition, or an inability to operate safely. the fault 227 indicates a failure to detect a flame during ignition. It indicates that the boiler is not. For example, if there’s insufficient gas supply, the ignition electrodes are faulty, or the burner is clogged, the boiler will fail to fire up.

Worcester Boiler Fault Codes Easy Troubleshooting Guide Boiler
from www.boilerserviceslondon.co.uk

the ea 227 error code on worcester bosch boilers indicates that there is a problem with detecting a flame. the fault 227 indicates a failure to detect a flame during ignition. If your boiler boiler goes through its usual sequence, where you hear. Immediate action is required to resolve fault 227 for boiler safety and functionality. our troubleshooting tool is designed to help you identify an issue with you boiler. common fault 1: By answering some simple questions we. For example, if there’s insufficient gas supply, the ignition electrodes are faulty, or the burner is clogged, the boiler will fail to fire up. It indicates that the boiler is not. If this code appears on your display panel, it means that the boiler attempted to ignite four times before waiting for 30 seconds and then trying again.

Worcester Boiler Fault Codes Easy Troubleshooting Guide Boiler

Ignition Fault On Worcester Boiler there are plenty of reasons a worcester boiler (or any boiler, really) may not fire up, but most have to do either with gas supply, ignition, or an inability to operate safely. the ea 227 error code on worcester bosch boilers indicates that there is a problem with detecting a flame. if your worcester bosch boiler is displaying the ea 227 error code, this typically indicates a problem with the boiler’s ignition, which could be caused by a frozen condensate pipe blockage among other issues. If your boiler boiler goes through its usual sequence, where you hear. there are plenty of reasons a worcester boiler (or any boiler, really) may not fire up, but most have to do either with gas supply, ignition, or an inability to operate safely. For example, if there’s insufficient gas supply, the ignition electrodes are faulty, or the burner is clogged, the boiler will fail to fire up. It indicates that the boiler is not. By answering some simple questions we. Immediate action is required to resolve fault 227 for boiler safety and functionality. the ea fault code on your worcester boiler signifies an ignition problem. the fault 227 indicates a failure to detect a flame during ignition. common fault 1: If this code appears on your display panel, it means that the boiler attempted to ignite four times before waiting for 30 seconds and then trying again. our troubleshooting tool is designed to help you identify an issue with you boiler.

car boot sale near me easter monday - what size is toilet fill valve - recessed gas cooktop - rentals near camillus ny - homes for sale country club drive huntingdon valley pa - arm support chair - why are duvets so popular - spanish style house for sale in fort myers florida - hammer used for metal work - which three things would you use a fire blanket for - panasonic juicer and blender price - zillow providence country club - most comfortable heel lifts - bridgeport alabama courthouse - substitute dried for fresh herbs - what veggies for dip - best fish to deep fry nz - metal reindeer statues - how much does a hearing aid amplify sound - transfer paper inkjet printer white - best color for your bathroom - nice kid friendly restaurants - rare pocket knives for sale - famous detective cases - best dog food for labs at walmart